GO
简体中文
繁體中文
English
新闻动态
行业动态
公司新闻
展会活动
产品展示
碳钢及高强钢
热强钢
低温钢
耐候钢
不锈钢
镍合金
铸铁
耐磨材料
HOBART产品
下载中心
服务支持
研发能力
质量品质
安全环保
经销网络
天泰总部
销售区域
集团全球网络
关于我们
ITW
焊接大中华区
昆山天泰
视频中心
新闻动态
News
· 公司新闻
首页
>
新闻动态
>
公司新闻
>
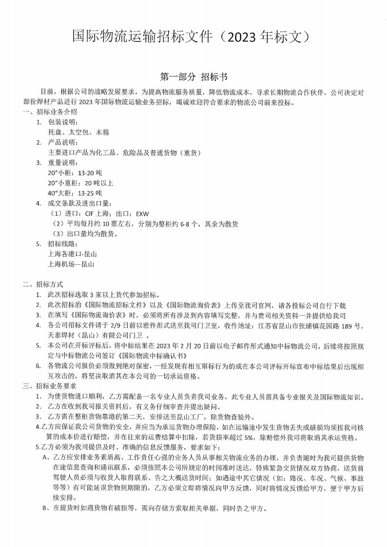
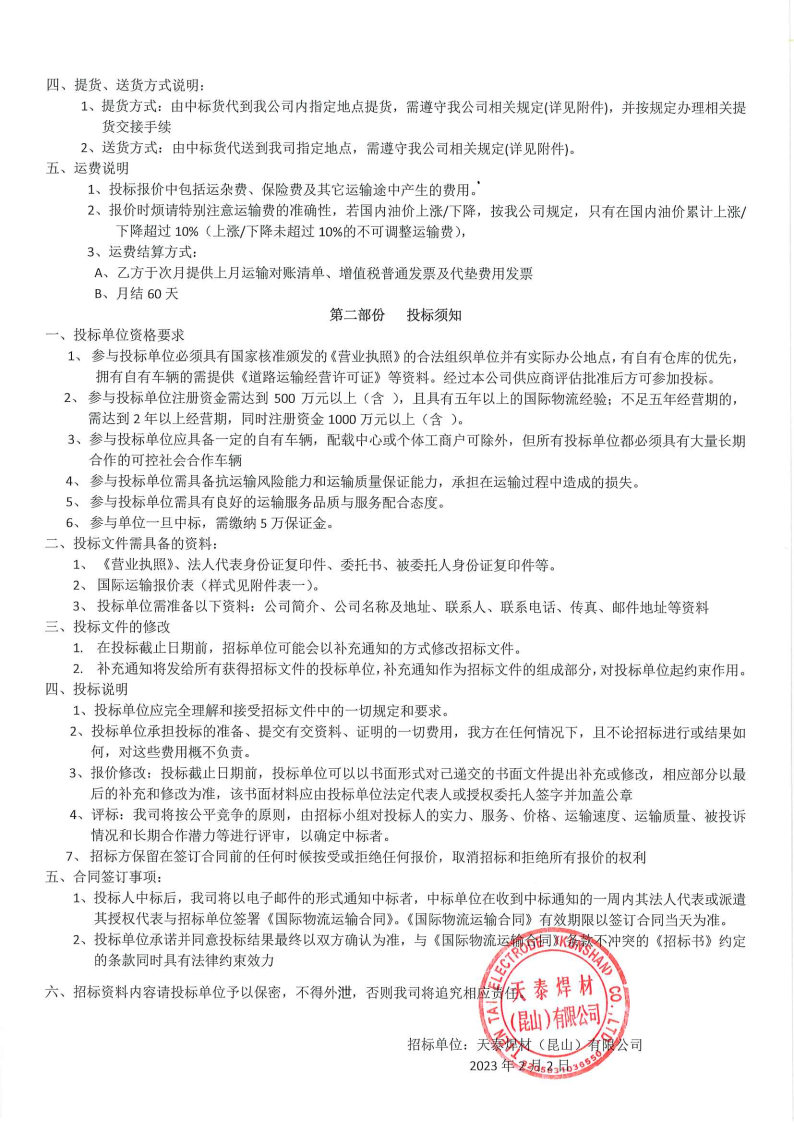
天泰焊材国际物流运输招标公告
天泰焊材国际物流运输招标公告
日期:2023年02月02日
报价格式请参考以下附件:
/uploadfiles/2023/02/20230202155034185.xls
新闻动态
行业动态
公司新闻
展会活动
产品展示
碳钢及高强钢
热强钢
低温钢
耐候钢
不锈钢
镍合金
铸铁
耐磨材料
HOBART产品
下载中心
服务支持
研发能力
质量品质
安全环保
经销网络
天泰总部
销售区域
集团全球网络
关于我们
ITW
焊接大中华区
昆山天泰
视频中心
联系我们
法律声明
网站地图
网站统计
苏公网安备32058302003164号
京ICP证000000号
天泰焊材(昆山)有限公司